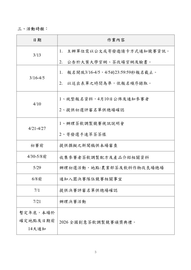
採線上表單填寫報名表,以送出表單之時間為準,收件截止日至115年4月5日23:59:59秒止。
表單連結: https://forms.gle/3CXRWJaYFEqjg95Y9
是否報名成功將統一以E-mail及簡訊寄出確認信通知。
茶飲調製競賽視訊說明會
1. 日期:115年4月21日(二),下午1點30分。
2. 說明茶飲調製競賽理念及競賽規範。
3. 茶飲調製示範及選手線上交流。
繳交書面資料
115年5月8日23:59:59秒前需完成上傳茶飲配方及作品介紹之組別。
表單連結: https://forms.gle/ngmD2jMvonDAMbqj6
詳情請參閱2026全國創意茶飲調製競賽報名簡章






